$GOOGL 谷歌复盘:低估了技术奇点,我痛失 $250 筹码
$150精准抄底,却在$250惨遭“洗盘”。我算准了价值回归,却没算准Gemini 3.0 Pro碾压GPT-5的疯狂,更低估了巴菲特入局的点火效应。看对方向却丢了筹码,比亏钱更诛心。复盘这一场被技术奇点“打爆”的期权课,看我如何修正错误,重回牌桌。
日期:2025年11月29日
关键词:Covered Call, Gemini 3.0 Pro, 巴菲特持仓, 价值投资
一、 那个被“技术奇点”打爆的 $250 盖板
这次复盘的痛苦,不在于亏损,而在于**“看对了方向,却低估了技术迭代的疯狂”**。
今年年初,当全市场都在担心谷歌会成为 AI 时代的“诺基亚”或“柯达”时,我坚定地站在了反面。当时股价在 $150 徘徊,基于对谷歌技术底座的信任,我认为这简直是严重的低估,于是重仓买入。
但我犯了一个“过于理性”的错误:我认为价值回归是线性的。
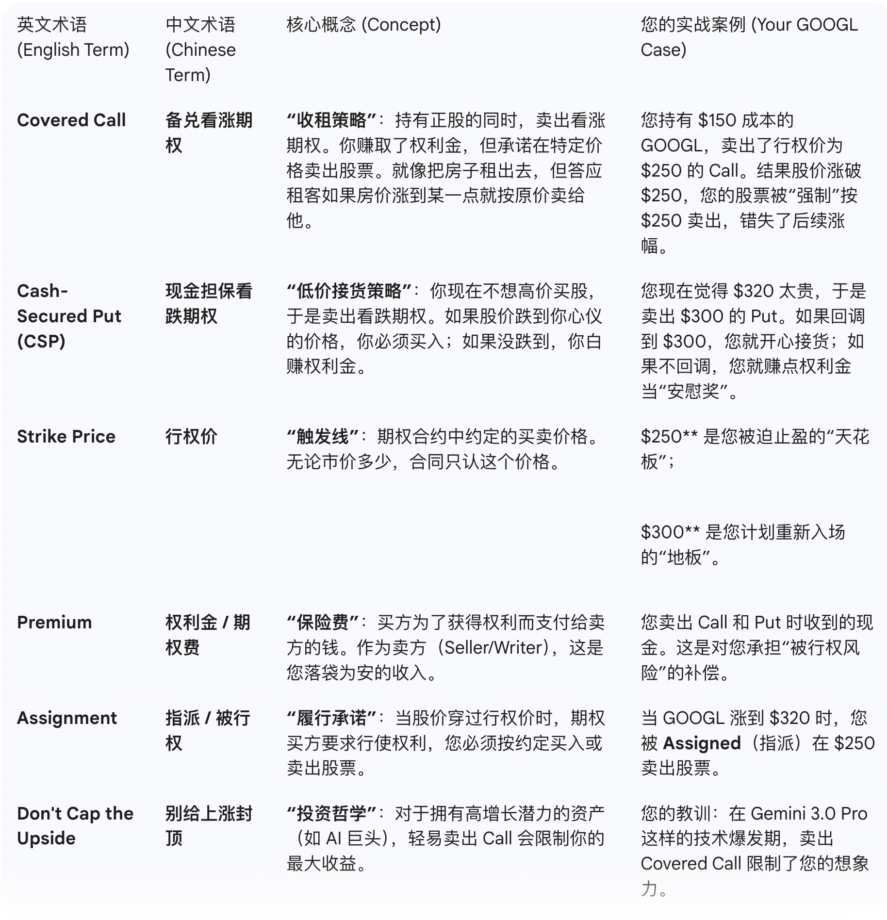
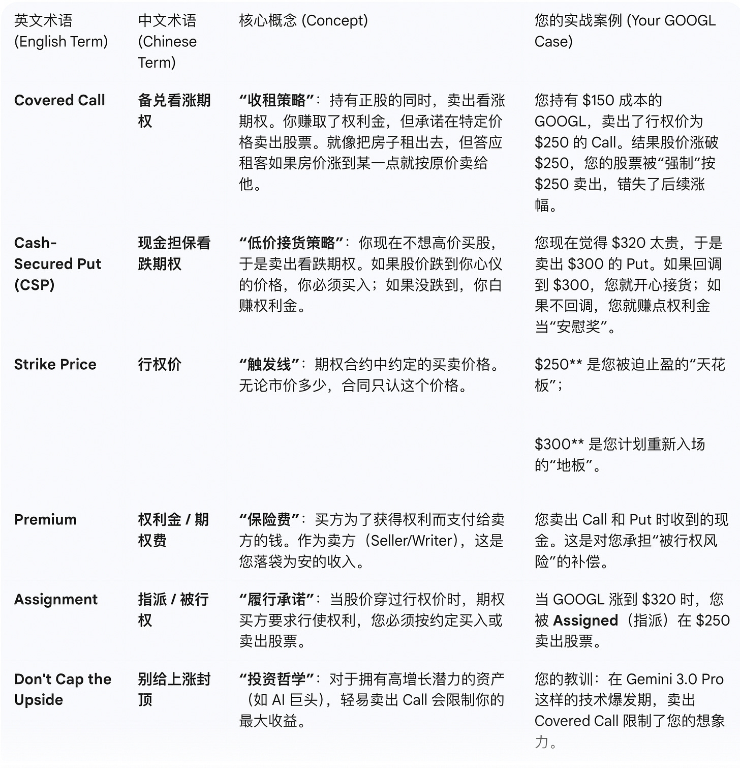
我预判它虽然值钱,但在一年内涨超 $250(涨幅超60%)是不太现实的。为了平滑波动、增厚收益,我对持仓中的部分筹码进行了操作——卖出了 2张 1年期、行权价为 $250 的 Covered Call(备兑看涨期权)。
结果,我遭遇了科技股最幸福也最残酷的“黑天鹅”——技术大爆炸。我的这 2 张 Call 就像一张薄纸,被随之而来的资金洪流瞬间冲破。这 200股 的收益被死死锁在了 $250,而我只能眼睁睁看着股价冲向 $320。
二、 最大的误判:Gemini 3.0 Pro 的统治力
我对基本面的判断是精准的,但我严重低估了 Gemini 3.0 Pro 带来的震撼效应。这不仅仅是产品迭代,这是王权更替。
产品力的全面碾压:
最新发布的 Gemini 3.0 Pro 是真正的市场情绪催化剂。如果说之前的版本只是追赶,那么 3.0 Pro 在推理能力、多模态交互、以及长文本理解上,全面碾压了 OpenAI 的 ChatGPT 5。
这种“遥遥领先”的体感,彻底粉碎了年初的“柯达论”。市场意识到:谷歌不仅没有掉队,反而依靠 TPU 算力和数据优势,重新夺回了 AI 霸主的王座。
双重引擎共振:
“技术底气(Gemini 3.0 Pro)” 叠加 “资金背书(巴菲特入局)”,形成了完美的戴维斯双击。巴菲特的买入告诉传统资金“这很安全”,而 Gemini 3.0 Pro 告诉科技资金“这很性感”。在这种合力下,$250 的价格天花板显得不堪一击。
三、 现在的局面:手握现金,心有不甘
现在的尴尬在于:我看好它(因为 Gemini 3.0 Pro 实在太强),我知道它值更高(因为 GPT-5 都输了),但这 200股 筹码在 $250 的位置“被迫离场”了。
看着现在的 $320,直接买回来?那是对自己当初“理性做空波动率”的嘲讽。
不买?难道看着这艘搭载着最强 AI 引擎的航母越开越远?
四、 应对策略:用 Put 修正 Call 的错误
既然当初是因为卖出 Call 限制了这 200 股的上限,现在我就用 卖出 Put 来寻找下限,试图把它们接回来。
这是一场关于**“Stay in the Game”**的自我救赎:
承认误判:承认自己低估了 AI 甚至能超越 GPT-5 的进化速度。
战术回归:
我不直接在 $320 追高(那不符合我 $150 建仓的性格)。
我选择卖出行权价为 $300 的 Put(数量对应那 200 股)。
逻辑:如果市场稍作冷静回调到 $300,我愿意接回这 200 股——这比现价便宜,也算稍微抚平了“卖飞”的遗憾;如果股价因为 Gemini 3.0 Pro 的热度继续逼空,我就赚取权利金,当作是给自己的“踏空安慰奖”。
五、 结语
Gemini 3.0 Pro 给了我看多的底气,期权给了我操作的工具,但市场教给了我敬畏。
在这个 AI 狂奔的时代,永远不要轻易给一家顶级科技巨头设定上限——尤其是当它刚刚拿出一款碾压对手的核武器时。下次再遇到 $150 的谷歌,我会记得:Don’t cap the upside(别给梦想封顶)。
附录:DoctorX.AI 投资术语速查表:从 $250 到 $300 的期权实战


